东体:港澳台限薪堪称“周定洋条款”;外援政策大概率不变
成功卫冕!上海海港夺得2025赛季中超联赛冠军
国安把气儿撒到亚冠!回工体打海牛疯狂进球,李霄鹏再败江湖再见
就现在的情况看,海牛是要准备中甲的比赛了,申花看到夺冠希望?
足协杯资格赛排位赛:西北青年人2-0泉州青工走走获第一
渡过难关!广州队连续多天开展线下特卖会自救,最终完成债务清欠
记者谈广州队筹集资金获得准入:广州球迷太好了
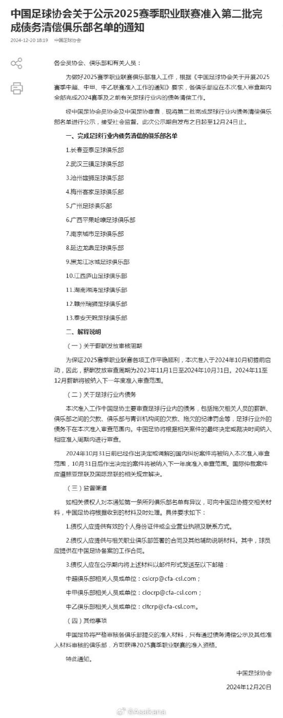
第二批完成债务清偿俱乐部名单,不在第一批名单的全员上榜
记者谈韦世豪声讨广州队:把账拿出来晒一晒,谁在说假话
矛盾在这❓韦世豪22年几乎免费踢球+分期付款 换得从广州免费离队
你怎么看❓韦世豪微博评论区两种声音:广州待你不薄vs欠债还钱
媒体人:即使有俱乐部会被处罚,也不会直接被判降级